大数据与云计算时代,在物联网、云计算、移动互联网等战略性新兴产业中,数据无处不在,当前数据分析/挖掘已成为价值评估,指导决策不可忽视的营销技术。
大数据目前在国内还处于初级阶段,有实践经验的大数据分析人才更是各企业争夺的热门。为了满足日益增长的大数据分析人才需求,广州泰迪数据挖掘专业技术培训交流部拟于2017年1月16日在广州开办“数据分析师培训(第九期)寒假班”,欢迎广大学生、教师及社会人士报名参加。具体安排如下: 一、培训内容
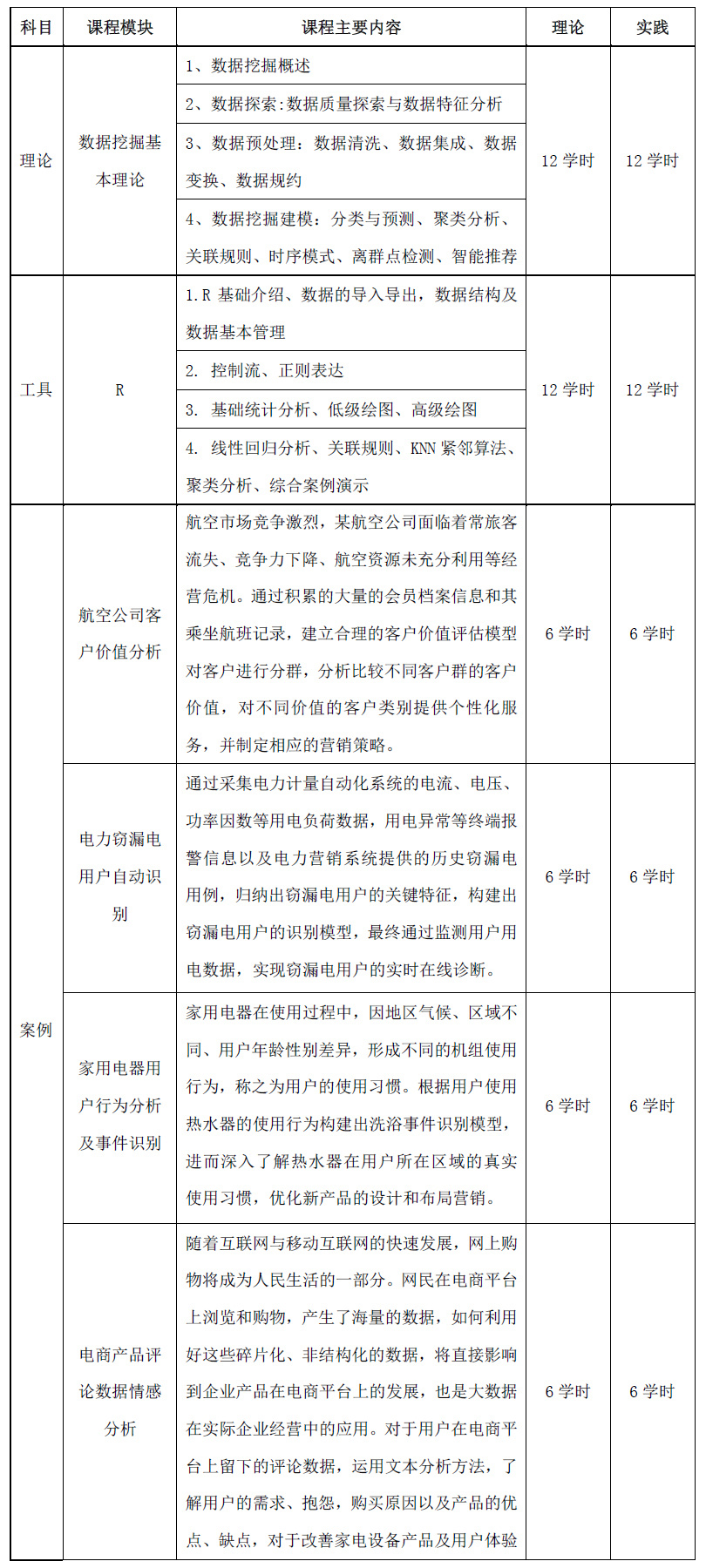
基于R语言的数据挖掘技术实践培训。
二、培训对象
1、统计学、数学或计算机、数理统计或数据挖掘方向相关专业大学专科或以上学历的学生或教师;
2、具有一定数据分析基础知识,计划从事数据挖掘工作的社会人员;
3、对数据分析/数据挖掘感兴趣,想提升自己职场竞争力的人员。
三、需具有的知识基础
1、具有一定数学基础;
2、有一定的编程语言基础更佳。
四、培训目标
1、能够使用R语言,结合具体方法完成基本数据分析工作;
2、能够掌握数据挖掘基本技术及高级算法,应用于实际案例;
3、全程项目式培训,扎实掌握数据挖掘技能,相当于拥有3年工作经验。
五、时间地点
2017 年1月16日开班,地点广州市,为期18天。
六、培训证书
七、水平认证
学员经过学习锻炼后,可选择参加专业技术水平认证评审,经专家评审组评审合格的学员颁发“大数据分析师(CBDA)”证书; 八、学员待遇
1、学时 :18天,含8天理论工具课程,10天实践课程;
2、费用含培训费、上机费、材料费(不含差旅食宿费);
3、实训期1-4个月,具体时间可以和本司协商;
4、在学员通过所有考核并且参加完广州泰迪提供的1-4个月项目实训之后,针对需就业学员,广州泰迪将择优录取或者由广州泰迪推荐到相关企业就业。
九、报名事项
1、此次培训由广州泰迪智能科技有限公司主办,现场培训费10800元/人,住宿可统一安排,食宿费用自理;
2、评审认证费:500元;
3、培训费用可采用汇款方式,或公务卡支付、现金支付,汇款时请注明汇款学员姓名及参培班名称;
4、需办理助学贷款学员请向工作人员咨询并提供相关资料;
5、收款账户信息:
帐户:黄震均
开户行:建设银行广州萝岗支行
开户号:6236 6833 2001 2370 920
客户发票内容:培训费。
十、关于泰迪
广州泰迪智能科技有限公司是广州经济技术开发区内的一家专业从事数据挖掘软件基础研究、培训、咨询服务及数据挖掘应用开发的高新技术企业。公司技术团队成员均具有多年的系统开发与设计和多年数据仓库系统实施、数据挖掘咨询经验。迄今为止,公司共主持或参与国家级和省级重大项目达10多个,并拥有发明专利12项、软件著作权18项、商标2项,图书专著10本。成功地为中国电信、南方电网、广东电网、交通银行、司法厅、国税局、环保厅等单位提供顾问咨询及项目实施服务。
十一、讲师团队
由总工程师张良均教授主导,《R语言数据分析与挖掘实战》、《神经网络实用教程》、《数据挖掘:实用案例分析》、《Mahout算法解析与案例实战》、《医学数据挖掘实用教程》等畅销图书作者亲自主持,具有丰富的大型企业数据挖掘应用与咨询经验。 十二、培训优势
参与教学工作的师资人员均为长期从事一线研发及科研工作的中青年骨干,科研工作能力强,经验丰富,结构合理,知识面广,层次高,有多位专家参与工作。
泰迪科技还定期举办技术研讨座谈,由知名企业技术负责人主持,与学员分享行业真实案例,并互动答疑。我们专注大数据挖掘,而不会简单地围绕相关概念做文章。
十三、具体安排
十四、报名方式
报名电话: 020-82039399
报名邮箱: zengaizhi@tipdm.com
联系人: 13016063044(刘老师) 13246821827(曾老师)
咨询QQ: 1126233538/804954701
机构网址: www.tipdm.com
报名咨询步骤:电话咨询→填写报名回执→发送报名邮箱→收到培训确认→转账交费→参加培训
注:请参加培训班的学员填写报名回执表,并尽快传真或电邮至培训组,报名截止时间为开班前一周。培训组将于开班前一周给学员发《报到通知》,详告报到地点、乘车路线、住宿安排等事宜。